本网讯 为积极响应党中央大兴调查研究之风的号召,推动学习贯彻习近平新时代中国特色社会主义思想主题教育深入开展,聚焦解决思想政治理论课实践教学中存在的突出问题,推进“大思政课”建设,马克思主义学院以问题为导向,开展“思政课实践教学改革”调查研究工作。

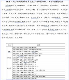
▲调查问卷设计
为了高效有序推动调研工作的开展,马克思主义学院成立了专项调研工作小组,明确调研内容,拟定工作方案。工作小组向马院全体教师征集调查问卷问题,组织召开问卷制定研讨会,对调查问卷的方向、所涉及的重要问题等方面进行了细致的探讨,集思广益,制定了调查问卷。随后,面向全校学生进行调查问卷的发放与填写。
▲调研工作小组召开研讨会
后续马克思主义学院将结合问卷调查结果和走访调研情况撰写调研报告。了解学生对实践教学的认识、期待和学习水平,得知学生的心理状况和行为表现,以便“因材施教”地开展思政课实践教学工作;对伟德官网实践教学进行评价,进而对思政课实践教学的内容、实施和组织效果进行评估和考核,为今后实践教学的开展提供科学的理论和数据支持;针对调查结果,提出针对性的改进措施,形成伟德官网特色的思政课实践教学模式,切实提高思政课教学实效性。深入落实立德树人根本任务,不断开创新时代思政课教学工作新局面。
一审 谢 畅
二审 邓玉莹
三审 王 智